主菜单
网站首页
组织机构
新时代党建教育研究部介绍
组织机构
民意调查
联系方式
党建新闻
党建新闻
党旗飘扬,战疫情
党建案例
筑梦新时代永远跟党走
廉政教育
党建风采
培训活动
走进革命圣地党性教育培训活动
党务工作培训
纪检监察培训
培训动态
培训课程
现场教学
党建教育专家
培训掠影
学员心声
编辑出版
党建读物
《党旗飘扬战疫情》
《筑梦新时代永远跟党走》
党建知识
党建知识
网上纪念馆
学习经典
党章党规
党建出品
通知公告
人员查询
当前位置:
首页
>
通知公告
> 正文
第26期党务工作规范化培训班通知
2021-03-02
新时代党建教育信息网
关于开展
“
不忘初心 牢记使命”
新形势下全国党务工作
规范化
培训班的通知
各有关单位:
为庆祝中国共产党成立100周年,认真贯彻落实中共中央《关于在全党开展党史学习教育的通知》《2018-2022年全国干部教育培训规划》《中国共产党党员教育管理工作条例》精神,深入学习习近平总书记2019年在中央和国家机关党的建设工作会议上的重要讲话精神,按照习近平总书记关于“建设高素质专业化的党务干部队伍,把党务干部培养成为政治上的明白人、党建工作的内行人、干部职工的贴心人”的要求,以贯彻实施《中国共产党支部工作条例(试行)》为契机,不断提高党务干部的业务工作水平,进一步加强党支部标准化、规范化、专业化建设,切实提高党支部建设质量。经研究,中国管理科学研究院教育科学研究所党建教育培训中心和中国党建教育信息网决定开展“不忘初心 牢记使命”新形势下全国党务工作规范化培训班,现将第26期培训班有关事宜通知如下:
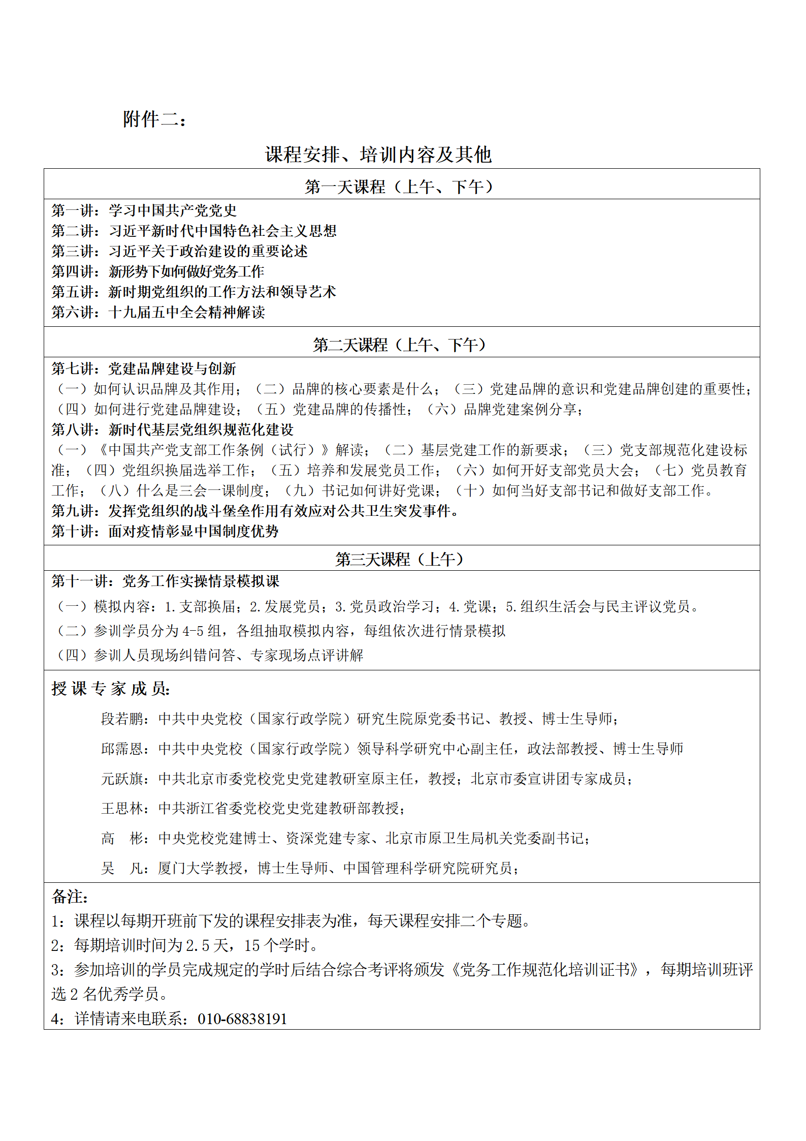
一、培训内容
学习贯彻习近平新时代中国特色社会主义思想、习近平关于政治建设的重要论述、十九届五中全会精神解读、学习中国共产党党史、深层次解读学习《中国共产党支部工作条例(试行)》、新时期党组织的工作方法和领导艺术、新形势下如何做好党务工作、面对疫情彰显中国制度优势、发挥党组织的战斗堡垒作用有效应对公共卫生突发事件、党建品牌建设与创新、新时代基层党组织党支部标准化规范化建设(党支部书记如何讲好党课、党支部换届选举流程、发展党员、组织生活会和民主评议党员等)、党务工作实操情景模拟课等内容。
二、授课师资
授课师资为中共中央党校、各省(市)委党校、全国党建方面资深专家教授学者。
三、培训对象
各级党政机关、企事业单位的党委(支部)委员、党委(总支、支部)书记、副书记;各单位党政办、组织(人事)部门工作人员;以及党建党务相关人员等。
四
、
培训时间、地点。
第26期:2021年4月15日至18日,15日报到,18号返程。
地 点:武汉。
五
、
稿件
、
学时和
证书
。
(一)参训人员可提供党建党务工作方面的案例(经验、研究、做法或心得)文章,要求内容真实,禁止杜撰,2500字符以内,经组委会和党建专家评选出一等奖50篇,二等奖100篇。获奖文稿将刊登在中国党建教育信息网(www.zgdjjyxx.cn)和新时代党员干部学习微信公众号专栏。
(二)每期培训时间为2.5天,15个学时。参加培训的学员完成规定学时后结合综合考评将颁发《党务工作规范化培训证书》,每期培训班评选2名优秀学员。
六、报名联系方式及注意事项
(一)报到地点:会前一周发送报到酒店、乘车路线。
(二)参训人员报名回执表以邮件或传真形式发至会务组,以便食宿安排。为保证培训质量每期限额80人,额满顺延下一期,未报名者不予接待。培训班不安排接送站。
(三) 咨询电话:010-68838191 13811371005
传 真:010-68837471 邮 箱:zgdj@vip.163.com
联 系 人:王老师 微信:W13811371005
(四)相关详情见附件或登陆中国党建教育信息网查看(网址:
www.zgdjjyxx.cn
)。
附件一:参训人员报名表
附件二:课程安排表和授课专家
附件三:稿件申报表
中管院党建教育培训中心
2021.3.2
正式文件请来电获取:010-68838191 13811371005
报名表下载
:
附件一:参会人员报名表
申请文件
通知公告
为您推荐
首届新时代基层党建品牌(案例)征集遴选活动
第113-115期新时代基层党组织规范化建设培训班通
放假一天,只为铭记
培训信息:108-109期新时代基层党建工作规范化培
关于举办第110-112期新时代全国基层党建工作规范
组织机构
党建新闻
培训活动
编辑出版
党建知识
党建出品
官网公众号
微信二维码
010-68838191
友情链接 :
中国政府
中共中央党校
党建网
中国延安干部学院
中国井冈山干部学院
中国浦东干部学院